目前,最受欢迎的公共区块链是比特币和以太坊,非正式被地称为区块链1.0和区块链2.0。这两个区块链是为了不同的目的而设计的,并且已经随着时间进化了。虽然目前尚不清楚下一代的区块链将是什么,但这两种区块链将如何塑造我们的未来值得研究。
我采访并收集了比特币和以太坊的开发者和挖掘者对于这两种区块链的意见。我们的讨论涵盖了关于可扩展性,一致性算法,社区文化等方面的主题。讨论细节总结如下表。整体来说,两个区块链的差异大部分源于两个特征:管理去中心化的重要性及其商业模式。
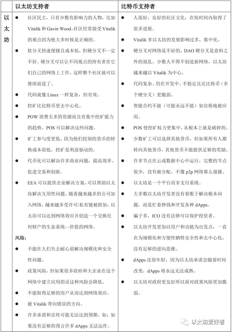
比特币和以太坊社区的在管理去中心化的程度上是不同的,因此吸引了不同的开发者和支持者。 比特币的创始人Satoshi Nakamoto一直以来都是一个神秘的人物,自从2011年起还没有参与到比特币的发展之中,而以太坊的创始人Vitalik Buterin对以太坊有着明确的计划,并且正在积极引导以太坊的发展。管理上的这种差异和对权力去中心化的重视影响了两个社区如何应对冲突,以及如何利用区块链技术来解决企业和社会问题。
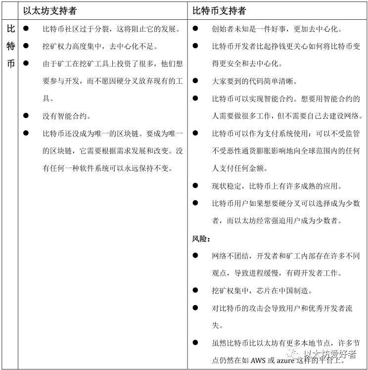
比特币支持者欣赏Satoshi的缺席,并对权管理去中心化有更严格的定义。他们认为比特币的治理是去中心的,因为没有任何一个决策者可以单独控制整个网络。根据他们的定义,可以代表和为整个网络做出决定的Vitalik的以太坊不是去中心化的。此外,社区倾向于与政府分离,一些开发者的目标是建立足够强大的系统,以避免任何法规的干扰。此外,许多基于比特币的应用程序强调去中心化和去中介化。
以太坊支持者认为,以太坊社区是民主的,同时存在一些有影响力的人物,如Vitalik和Gavin Wood。Vitalik为社区指导提供了明确的方向。同时,社区接受他的大部分观点,不是因为他是创作者,而是他的想法在大多数情况下被证明是对的。因此,冲突和以往的几次硬分叉更加容易的被控制,因为具有不同意见的人可以选择在自己的版本上工作。与比特币不同,以太坊的稳定性和成熟度都有待改进,但其社区变得越来越团结,并且继续取得进展。此外,由于以太坊的支持者对于去中心化的理解角度更为宽松,他们对政府和老牌企业更加友好,而且他们的项目会根据业务需求扩展到许可链和私有链。
回头看比特币,没有领导人物,比特币社区是去中心化的。虽然开发者已经建立了许多智能解决方案来实现可扩展性,但由于缺乏共识,自2015年以来,只有少数几个被实施。不管BTC的利益相关者有多么多样化或分化,他们没有因为对一个区块链的信赖和可预见的网络混乱及损坏而选择硬分叉。此外,高度争议的环境阻碍了开发人员的工作,并没有取得什么进展。
加密货币领域是具有网络效应的市场,因为以太坊和比特币随着用户的增加而变得更有价值。如果达到临界数量并实现网络效应,它们可以呈指数级增长。 以太坊旨在成为一个平台,而比特币则是一个货币体系。由于定位差异,以太坊和比特币采用不同的策略来发展他们的网络。
作为一种货币体系,比特币的增长战略是与现有制度区分开来,从而强调其去中心化、效率和匿名性。比特币的需求在当地货币体系薄弱的时候是高的,比如委内瑞拉。由于其主要能力是轻松、安全地移动资金,所以大多数比特币开发人员都专注于区块链的核心开发和解决问题,例如可扩展性和匿名性。此外,许多比特币的支持者认为比特币是更复杂的应用的稳定基础,如智能合约和资产代币化。就像打桩一样,开发人员可以在比特币区块链上添加更多的应用程序和功能。
以太坊被塑造为连接开发人员和用户的分布式应用(dApps)平台,与iOS平台类似,但去中心化。为了发展这一平台,以太坊需要与开发人员和用户互动。 以太坊向开发者大力推销其两大特色:不可阻挡的应用程序和编码友好的智能合约。这两个功能已经成功地吸引了许多开发人员,不仅处理核心开发问题,而且开发了广泛的项目和dApps,如Augur,Trustlines和Raiden Network,涵盖了所有令人兴奋的应用程序和区块链领域的技术。
由于用户使平台具有价值并且是收入的来源,因此,以太坊的开发人员更加以用户为导向,愿意进行改变以满足用户的需求并增强用户体验。因此,即使在四阶段释放之后,以太坊区块链可能仍然会发生变化。为了保持相关性,dApps需要跟上变化,因此一直处在年轻和不成熟的阶段。
为了将用户扩展到企业,以太坊企业联盟成立了。它收集了一批专注于企业解决方案的开发人员,并鼓励企业在以太坊虚拟机上构建许可链和私有链。与公有链相关联,这些许可链和私有链可以通过以太坊进行交互,从而解决了互用性的问题。随着越来越多的公司加入网络,以太坊可能会建立自己的生态系统,实现网络效应,并可能成长为每个人都使用的最大的公有链。
然而,为了成为所有块链应用程序中最大的公有链和底层基础架构,以太坊仍然需要应对许多挑战。首先,如果没有坚固和稳定的基础,就不能指数地增长。规模化和安全性的问题仍有待解决。此外,尽管许多基于以太坊的项目和dApps都非常具有创新性,但其业务模式仍不清晰。同时,其中许多都是通过ICO资助的,没有受到法律保护。如果有新的规定出台,拿不出可交付成果,人们会开始亏钱,炒作就会消失。最后,网络的一大卖点,代币化,将允许人们自由地和无边界地在网络上进行资产交易和交换。不提实施难度问题,有趣的是监管机构将会如何反应,以及以太坊和政府之间的关系将如何演变。
比特币和以太坊都是迷人的社会实验。研究他们有助于我们回答例如底层区块链是否应该包括智能合约,以及未来的区块链应该如何构建为互联网之类的问题。看到以太坊从工作证明转为权益证明令人兴奋,我们等待比特币的前进。

