第一部分
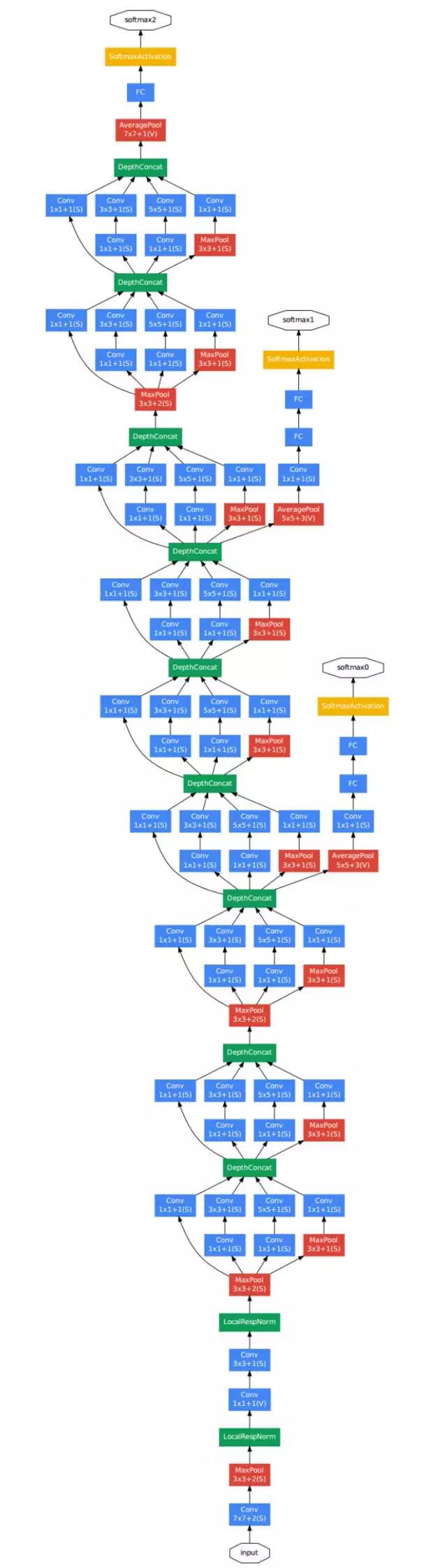
GoogLeNet, 2014年ILSVRC挑战赛冠军,这个model证明了一件事:用更多的卷积,更深的层次可以得到更好的结构。(当然,它并没有证明浅的层次不能达到这样的效果)
通过使用 NiN(Network-in-network)结构拓宽卷积网络的宽度和深度,其中将稀疏矩阵合并成稠密矩阵的方法和路径具有相当的工程价值。
本帖使用这个NiN结构的复合滤波器对 HS300ETF 进行技术分析因子预测。并通过叠加不同指数,尝试寻找‘指数轮动’可能存在的相关关系。



第二部分
在使用Tensorflow复现论文(Going deeper with convolutions)发现SAME算法填充(0)要比VALID效果好一些,很稳定的好一些。



第三部分

Number of data losses 726 Ratio : 0.0467302
取某个交易日技术分析指标参数合成图片像素数据。
CNN一般用来设计机器视觉,简单说就是专门处理图像和视频的,下图为按照CV观点来看输入的多因子数据。
因为前面技术分析因子进行标准化(归一化处理),这里对因子数据进行缩放和偏置。
技术分析因子数值波动

多种技术分析因子数值在Y轴并列之后使用颜色表示因子数值大小






在做技术分析的时候,通常行情和单只股票走势,采用叠加噪音的方式探索是否几个指数存在可量化的关系
这里采用多图叠加的方法添加噪音进行探索,参考RGB 3基色合成彩色图片
image3 HS300 ZZ500 CYBZ
image4 HS300 ZZ500 CYBZ SHCI


Number of data losses 726 Ratio : 0.0467302 Number of data losses 726 Ratio : 0.0467302 Number of data losses 726 Ratio : 0.0467302 Number of data losses 726 Ratio : 0.0467302
设定使用几个指数线的56天技术分析因子作为训练数据,使用CNN网络卷积进行提取特征,下面两幅图片就是从CV角度看到的我们输入的多因子数据。




设置参数并训练


CPU times: user 54min 48s, sys: 14min 59s, total: 1h 9min 47s Wall time: 29min 19s

