三种期权合约刚刚上线,可能大部分交易者还不了解,本文将快速的介绍这三种期权合约。
1月28日,天然橡胶期权、棉花期权、玉米期权分别在上海期货交易所、郑州商品交易所、大连商品交易所同时推出。这标志着我国期权市场扩容时代到来。、在此之前,我国已推出豆粕期权、白糖期权和铜期权。从上市首日收盘情况看,三个品种成交活跃,具体合约系列方面,期货1905合约对应的期权系列合约,是当下市场成交最活跃的。
天然橡胶期权合约上,首日共成交5605手(单边,下同),持仓3548手,成交额2420.24万元。其中,RU1905系列期权成交相对活跃,该系列期权共成交4652手,占期权总成交量的83.00%,持仓2872手,占期权总持仓的80.95%,而RU1905C13000(虚值合约)交易量最大,当日成交946手。
棉花期权合约上,首日总成交量为11104手,持仓量6251手。其中认购期权最活跃合约为CF905C15400,成交量为853手,持仓量517手,涨幅12.2%,成交额277.32万元;认沽期权最活跃合约为CF905P14600,成交量为660手,持仓量489手,涨幅1.7%,成交额85.59万元。其中交易量最活跃月份为1905合约,总交易量为7861手,占总成交量的70.8%。
玉米期权合约上,首日总成交量33674手,成交额911.96万元,当日玉米期货的主力合约为c1905,期权主力系列为c1905系列,该系列期权成交量2.40万手,占玉米期权当日总成交量的71.28%,其次分别为c1909和c2001系列,成交占比分别为23.85%和3.78%。看涨期权持仓量最大的合约是c1905-C-1900,为虚值期权,即其行权价格高于标的期货价格。看跌期权持仓量最大的合约为c1905-P-1840,也为虚值期权,即其行权价格低于标的期货价格。
什么是商品期权?
买方在未来特定时间以特定价格,向卖方购买或出售一定数量 的特定标的物的权利,但不负有必须买进或卖出的义务。
合 约:买方和卖方
类 型:看涨期权、看跌期权 (Call Options, Put Options)
行权方式:美式、欧式和百慕大式
结算方式:现金、实物
标的物:商品期货、商品现货
天然橡胶期权合约详情

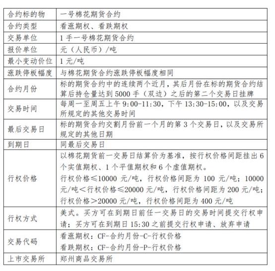
棉花期权合约详情

玉米期权合约详情
