美元,较上周上涨17.94%,Ethereum价格为463.78美元,上涨5.75%。火币主力指数(HUOBI 10)本周上行8.48%。
本周比特币的区块大小、区块平均交易数均下降、以太坊的区块大小和平均交易数也均上升。比特币平均未确认交易数相比上周同期减少25.9%,以太坊平均未确认交易数相比上周同期增加26.77%。比特币矿工费小幅上升,以太坊矿工费大幅下降。比特币7天平均未确认交易数为2856笔,以太坊平均未确认交易数为52959笔。本周比特币算力环比上升13.13%,以太坊算力环比下降1%。比特币当日平均每笔矿工费为0.66USD,相比上周同期上升9.63%,以太坊每笔矿工费为0.252USD,相比上周同期下降92.7%。blockchain钱包总用户数达2654万个,以太坊地址总数达4158万个。
ZSC代码活跃程度最高,Mainframe成为telegram社区关注度最高的项目。本周github代码中,ZSC代码提交数达189 commits。社群活跃度方面,facebook中Bitcoin 、Ethereum和Ripple (XRP)的公共主页关注数分列前三;Twitter中,粉丝数前三的项目为Ripple、Bitcoin和Ethereum;Mainframe为telegram社区关注度最高的项目,过去24小时粉丝增长最多的项目Opporty。根据火币区块链大数据周度洞察报告显示,Reddit论坛关键词云图中,比特币、Bot(机器人)和Coinbase分别为数字货币、热点事件和交易所及币圈KOL领域的热度最高词汇。Google Trend、百度、微信三大搜索引擎中,区块链话题的搜索量均有所上升。
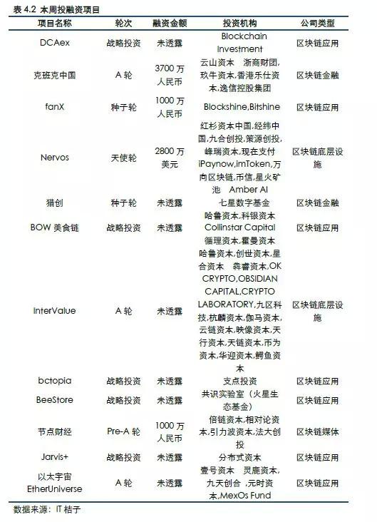
本周新数字资产分布以新加坡为主,金融类应用为主要应用领域。本周完成公募融资的新数字资产项目共有38个,多在新加坡。新增数字资产最多领域是应用类,其中金融类应用占比最大。本周共统计12笔区块链行业的投融资项目,投资热度较上周无明显变化。其中Nervos获得红杉资本中国等机构2800万美元天使轮投资,为本周最大单笔融资项目。
报告正文
1. 一周市场回顾
1.1 行业总体概览
本周区块链资产市值普遍上涨,TOP100项目中88个项目市值有不同程度上涨,12个项目下跌。据coinmarketcap数据,截止2018年7月23日,全球区块链资产市值前100项目总市值为2,699.63亿美元,上涨12.70%,共3个项目新进入TOP100。其中BCD市值涨幅最大,较上周上涨72.15%,市值排名从上周第39名上升12位至第27名。KIN涨幅第二,市值较上周上涨50.54%,市值排名从上周第85名上升16位至第69名。本周共有3个新项目进入TOP100,分别为PAY(市值上涨41.22%,排名上升21位),NXT(市值上涨22.83%,排名上升10位),SMART(市值上涨15.26%,排名上升9位)。TOP100项目市值排名变化最高项目为PAY,排名上升21位升至第86名。本周TOP100项目代币价格涨幅最大的为BCD,涨幅达72.33%,跌幅最大的为BTCP,跌幅达12.76%。7月23日,Bitcoin价格为7426.22美元,较上周上涨17.94%,Ethereum价格为463.78美元,上涨5.75%。

本周24h交易量整体有所上涨,涨幅为24.80%。2018年7月23日,整体来看,24h交易量较上周同期上涨24.80%,本周TOP100项目中有17个项目24h交易量涨幅超过100%,最高为ARDR,24h交易量较上周同期上涨819.06%,其次为HSR,上涨304.22%。本周有26个项目24h交易量下跌,其中7个项目跌幅超过40%,其中最高为XIN,跌幅达72.57%。

TOP10项目市值占比较稳定,10个项目中有9个项目市值有不同程度上涨。7月23日,TOP10资产项目市值为2,330.73亿美元,较上周上涨13.53%,占区块链资产总市值比例为82.66%,与上周持平。TOP10资产市值有9个项目上涨,其中ADA涨幅最大,为21.94%,USDT下跌2.05%。BTC本周市值占比45.21%,较上周上升2.13%。


1.2 不同类别项目表现情况
币类项目总体市值和平均市值涨幅最大。2018年7月23日,全球区块链资产TOP100项目中,币类项目本周总市值为1562.31亿美元,较上周上涨16.65%,涨幅最大。此外,币类项目本周平均市值为86.79亿美元,较上周上涨16.65%,涨幅最大。


全球区块链资产TOP100项目分类组成稳定。2018年7月23日,在市值排名前100的项目中,四类项目数量占比保持平稳,各类项目数量不变。市值占比最大仍为币类项目,占比57.87%,与上周相比略有上升。

1.3 火币主力指数
火币主力指数(HUOBI 10)本周上行8.48%。据火币全球交易所的平台数据显示,截至2018年7月23日凌晨,指数为839.25,上周同一时间为773.61,7日上行8.09%;周中最高达907.65,最低至789.38。

2. 技术能力分析
2.1 加密货币生产难度和收益分析
本周比特币算力环比上升、以太坊算力环比下降。2018年7月16日至7月22日,比特币全网哈希值平均值为36.86EH/s,相比上周环比上升13.13%。
本周以太坊全网哈希值平均值为274.103TH/S,相比上周环比下降1%。


比特币挖矿难度、以太坊挖矿难度均小幅下降。截止7月23日,比特币本周挖矿难度保持在4.56T,环比下降2.78%。以太坊本周全网平均挖矿难度为3.401P,环比下降1.28%。

BTC.com出块份额小幅上升,ViaBTC排名升至第二,以太坊矿池方面,所有矿池份额基本稳定。过去一周比特币全网出块数据为1094块,相比上周上升12.09%,其中排名前五矿池为BTC.com、ViaBTC、AntPool、SlushPool和BTC.TOP,分别出块247、148、133、120和109块,占比为22.58%、13.53%、12.16%、10.97%和9.96%,算力分别为9.28EH/s、5.56EH/s、5.00EH/s、4.51EH/s和4.1EH/s。
过去一周,以太坊全网出块数据为41104块,环比下降1.17%。其中出块前五的矿池为Ethermine、SparkPool、f2pool_2、Nanopool和miningpoolhub_1,分别出块11915、6932、5919、4651和4130块,占比为28.98%、16.86%、14.4%、11.31%和10.04%。


2.2 活跃度统计
本周比特币区块大小、区块平均交易数均下降;以太坊的区块平均交易数、区块大小均上升。根据blockchain.info数据计算,2018年7月16日至7月22日,比特币本周每个区块的平均大小为787.6Kbs,与上周环比下降25.4%,每个区块的平均交易次数为1305次,与上周环比下降9.2%。

根据etherchain数据计算,以太坊本周全网交易区块平均大小为22247bytes,与上周环比上升4.9%;本周每个区块的平均交易次数为120.9次,与上周环比上升23%。

本周比特币平均未确认交易数下降25.9%,以太坊平均未确认交易数增加26.77%。截止7月22日,比特币7天平均未确认交易数为2856,环比下降25.9%。截止7月23日,以太坊平均未确认交易数为52959笔,比上周大幅增加26.77%。其中最低值为348笔,最高值则达到70746笔。


本周比特币矿工费上升、以太坊矿工费大幅下降。截止2018年7月22日,比特币当日平均每笔矿工费为0.66USD,环比上升9.63%,以太坊每笔矿工费为0.252USD,环比下降92.7%。

以太坊本周平均活跃矿工数目小幅下降。2018年7月16日至7月22日,以太坊平均活跃矿工数为62.57,相比上周平均数(66)下降5.2%。

比特币节点数略有增加、以太坊节点数略有减少。截止2018年7月23日,比特币验证节点达到9581个,比上周增加1.48%,其中美国有2421个节点,占比25.27%,德国有1766个节点,占比18.43%,中国有855个节点,占比8.92%。
7月23日,以太坊验证节点达到15054个,比上周减少3.63%,其中美国有6271个节点,占比41.66%,中国有2001个节点,占比13.29%,加拿大有1090个节点,占比7.24%。

本周比特币地址数量增速、以太坊地址数量增速均加快。根据blockchain.info数据计算,截止7月22日,blockchain钱包用户总数达26541608个,新增272066个。根据etherchain数据计算,截止7月22日,以太坊地址总数为41582474,本周新增地址数为616393。

ZSC为上周github代码活跃度最高项目。2018年7月16日至7月22日,github代码中ZSC活跃程度最高,本周共计189 commits,环比上周上升57.5%。其次为ZRX,达161 commits。

2.3 社群活跃度统计
截止2018年7月23日,facebook中Bitcoin 、Ethereum和Ripple (XRP)的公共主页关注数分列前三,分别拥有47.7万、15.2万和14万粉丝。Twitter中,粉丝数前三的项目为Ripple (XRP)、Bitcoin和Ethereum,粉丝数为91.6万、88.1万和44万。
截至到7月22日,MainFrame为telegram社区关注度最高的项目,粉丝数超过10万名。过去24小时中粉丝增长最多的项目是Opporty,在短时间内吸粉将近7万人。


2.4 火币区块链大数据洞察
根据火币区块链大数据周度数据洞察报告,本周Reddit论坛关键词云图中,比特币、Bot(机器人)和Coinbase分别为数字货币、热点事件和交易所及币圈KOL领域的热度最高词汇。火币研究院基于国外最大的论坛Reddit中“虚拟货币(Crypto Currency)”类的发帖和回复统计了“数字货币”、“事件”和“交易所及KOL”三大类关键词。
数字货币领域,比特币、以太坊、EOS为热度最高的三种货币。其中比特币主要讨论点除了价格走势之外,还有关于比特币ETF的话题,主要话题为“比特币ETF将让比特币市场重获生命力”(CBOE group has filed an application for bitcoin ETF approval in US SEC. This move can make bitcoin great again.);以太坊的讨论话题与中国巴比特论坛基本一致,主要是价格讨论和网络拥堵;EOS取代IOTA重新返回讨论前三,主要讨论点集中在EOS应用前景分析,有一个比较热门帖子的关于EOS是否会取代以太坊的讨论。
热点事件方面,排名前三的为“Bot(机器人)”、“Decentralized(去中心化)”和“Community”(社区)”。“机器人”的讨论除了在机器人交易是否真的能赚取收益以及关于交易机器人策略的讨论,本周新增以太坊网络拥堵是否因为EOS通过机器人程序发动网络攻击的讨论;“去中心化”的讨论本周主要热门的话题是去中心化交易所,去中心化博彩等;“社区”的讨论主要关于各个数字货币社区活跃度和发展规划的讨论。
交易所及币圈KOL领域,国外讨论最多的是“Coinbase”,“Binance”和“Hitbtc”。Coinbase的讨论除了平台用户之间常规话题的讨论,还包括美国金融业监管局通过Coinbase交易所收购三家公司的申请;Hitbtc的主要讨论在存币和提币时间延迟极长导致的客户对平台信用的担心。

本周百度搜索上比特币/以太坊/EOS/数字货币的搜索量较上周均有所下降,但数字货币和智能合约的搜索量却有所上升;Google Trend本周与EOS的搜索量比上周大幅上升,其余变化不大;微信指数比特币和以太坊的热度较上周有上升。从话题来看,区块链的搜索量在三大引擎的搜索量均有所上升。

3. 区块链一周新闻
3.1 行业应用
1、Oracle宣布Oracle Blockchain Cloud Service普遍可用
该服务允许组织轻松构建区块链网络,以推动更安全,更高效的交易,并通过全球范围内的供应链跟踪货物。 Oracle Blockchain Cloud Service为客户提供了一个开发平台,可以构建自己的网络,并快速集成他们已经使用的Oracle SaaS和第三方应用程序,以及其他区块链网络和Oracle PaaS服务。它还使用户能够配置区块链网络,加入其他组织,以及部署和运行智能合约以更新和查询分类帐。
https://www.oracle.com/corporate/pressrelease/global-businesses-turn-to-oracle-blockchain-071618.html
2、西班牙银行BBVA利用区块链实施货款业务
西班牙最大的银行之一BBVA宣布已利用区块链技术,与建筑和土木工程公司ACS签署了贷款协议。BBVA表示,它将继续致力于为企业客户提供创新性的融资模式,而且在这类业务中使用区块链技术是金融效率的一次巨大飞跃。据BBVA称,区块链技术保证了合同的透明度和可追溯性。因此,协议双方能够随时**协商合同的状态和条件。此外,该系统将协商过程数字化,并将管理时间从几天缩短到几小时。
https://cointelegraph.com/news/bbva-signs-117-mln-blockchain-powered-corporate-loan
3、波音公司宣布与人工智能(AI)技术领导者SparkCognition合作,提供无人机系统流量管理(UTM)解决方案
波音和SparkCognition将使用人工智能和区块链技术跟踪飞行中的无人驾驶飞行器,规划并分配交通路线以确保线路安全,与运输安全。通过合作,他们还将提供标准化的编程接口,以支持包裹递送,工业检查和其他商业应用。
http://boeing.mediaroom.com/2018-07-17-Boeing-SparkCognition-to-shape-the-future-of-travel-and-transport
3.2 国际政策
1、加拿大投资行业监管组织(IIROC)就区块链、加密货币法规提出建议
IIROC成立了一个工作组,针对对资本市场生态系统内的区块链应用进行潜在的监管响应。本月早些时候,加拿大政府发布了加密交换和支付处理商新规的正式草案,旨在加强对该国反洗钱和反恐融资机制(AML / ATF)的遵守。
https://cointelegraph.com/news/canada-s-investment-industry-organization-to-issue-proposals-on-blockchain-crypto-regulations
2、韩国新设金融创新局,专注于加密货币行业政策
7月20日据《韩国时报》报道,韩国金融服务委员会(FSC)透露,他们将设立一个专门负责加密货币和区块链行业的部门。FSC表示,这个被称为金融创新局(Financial Innovation Bureau)的新部门,将专注于为该国区块链和金融科技行业制定政策。
https://www.coindesk.com/south-koreas-finance-watchdog-is-forming-a-crypto-division/
3、美国国会加密货币声音,不能因“草率监管”而错失加密货币良机
美国商品期货交易委员会(CFTC)的金融科技计划的负责人在周三的国会听证会上对“匆忙的监管声明”发出警告,LabCFTC主管丹尼尔 戈莱(Daniel Gorfine)对美国国会农业委员会的成员发表了上述言论。该委员会就加密货币和数字资产问题寻求了证词。
https://www.coindesk.com/cftc-official-to-congress-dont-be-hasty-with-crypto-rules/
4、纽约金融服务部(DFS)宣布已批准BitPay虚拟货币许可证的申请。
BitPay有权向愿意接受比特币支付或以比特币付款的商家提供清算和结算服务,这使该公司成为第一个获得许可证的区块链支付服务器。此许可证将持续DFS受监督。 DFS表示已对BitPay的应用进行了详细审查,包括该公司的反洗钱,反欺诈,资本化,消费者保护和网络安全政策。
https://www.dfs.ny.gov/about/press/pr1807161.htm
3.3 技术进展
1、万事达卡申请链接加密货币和法定货币账户的支付交易系统专利。
根据美国专利商标局(USPTO)7月17日发布的专利申请,万事达卡申请链接加密货币和法定货币账户的支付交易系统专利。此专利结合了传统支付系统网络的处理时间短的优点,解决了加密货币支付处理时间长的劣势,同时保持帐户信息的安全性,并使用现有的防欺诈和风险算法,以及支付网络中的可用信息(比如交易历史记录)来评估欺诈可能性和区块链交易风险。
http://patft.uspto.gov/netacgi/nph-Parser?Sect1=PTO2&Sect2=HITOFF&p=1&u=%2Fnetahtml%2FPTO%2Fsearch-bool.html&r=2&f=G&l=50&co1=AND&d=PTXT&s1=mastercard.AANM.&OS=AANM/mastercard&RS=AANM/mastercard
2、美国投资银行巨头摩根大通即将发行一项分布式系统的专利,该系统使用区块链技术发出虚拟存储收据。
美国商标和专利局在7月19日公布了摩根大通于1月份申请的专利,内容包括用户可以在一个分布式系统例如区块链上代币化资产,并交易这些虚拟存托凭证。该虚拟存托凭证是以代币的形式发放的,并会受到美国证券生意业务委员会(SEC)或其他本地证券机构的羁系。
http://appft.uspto.gov/netacgi/nph-Parser?Sect1=PTO2&Sect2=HITOFF&u=%2Fnetahtml%2FPTO%2Fsearch-adv.html&r=1&f=G&l=50&d=PG01&p=1&S1=20180204190&OS=20180204190&RS=20180204190
3、英国最大银行Barclays银行在美国商标和专利局已申请三项美国专利。
这些专利均为使用区块链技术将加密货币的匿名制度与传统金融系统的了解客戶(KYC) / 反洗钱(AML)制度相结合的系统。此系统可以用来允许用户在银行或其他货币转换服务中存入资金并将其转换为数字货币,然后将其从分类账中取出,所有这些都不会改变总价值之间的平衡。巴克莱可能会使用一种固定挂钩的稳定币作为其区块链网络的基础。
https://www.ccn.com/barclays-pursues-blockchain-patents-to-create-digital-currency-network/
4. 一级市场项目进展
4.1 本周新数字资产项目
本周完成公募融资的新数字资产项目共有127个,平台类为主要应用领域。从国家或地区上来看,118个资产项目收集到国家信息,拥有项目数最多的国家为美国,拥有项目12个,占比10.2%。第二梯队国家为英国,新加坡和瑞士,各自拥有9个项目,分别占比7.6%。第三梯队国家为爱沙尼亚,澳大利亚和开曼群岛,各自拥有6个项目,占比5.1%。其余38个国家各自拥有项目数均低于4个,占比均低于3.5%。从项目类型上来看,127个资产项目有明确分类,资产类别最多的为区块链平台,包含34个,占比26.7%;接下来是区块链金融(17.3%),文化与娱乐(7.1%),币(6.3%),博彩(5.5%),实物资产代币化(5.5%)和企业服务应用(5.5%);其余14个领域项目数占比均低于5%,本周新数字资产项目国家分布广,最多的为美国;资产类型基本为应用型,区块链平台是主要应用领域。




4.2 一周投融资动态
本周共统计12笔区块链行业的投融资项目,投资热度较上周无明显变化。其中,Nervos获得红杉资本中国,经纬中国,九合创投,策源创投,峰瑞资本,现在支付iPaynow,imToken,万向区块链,币信,星火矿池 Amber AI 等机构2800万美元天使轮投资,为本周最大单笔融资项目。另外,克班克中国获得云山资本,浙商财团,玖牛资本,香港乐仕资本,逸信控股集团等机构3700万人民币A轮融资。
